A team writing in Sustainability has investigated the carbon footprint of a novel bio-insulation composite, called MycoBamboo.

Study: Carbon Footprint Assessment of a Novel Bio-Based Composite for Building Insulation. Image Credit: stockcreations/Shutterstock.com
Insulation helps to reduce the heat loss from buildings and, consequently, improve energy usage, playing a role in reducing greenhouse gas emissions. However, many conventional insulation materials are synthetic, and their manufacturing process still emits carbon dioxide, which has led to the search for alternative, sustainable insulation materials.
Embodied Emissions: A Recently Recognized Contributor to Climate Change
Whilst there has been significant progress in tackling the greenhouse gas emissions of the building industry over the past few decades, embodied emissions have only been recognized as a contributor to the sector’s carbon footprint in recent years. Embodied emissions are related to the materials used in construction, such as concrete, glass, wood, steel, aluminum, and insulation materials. As much as 51% of a building’s total lifetime emissions are embodied before it is even completed.

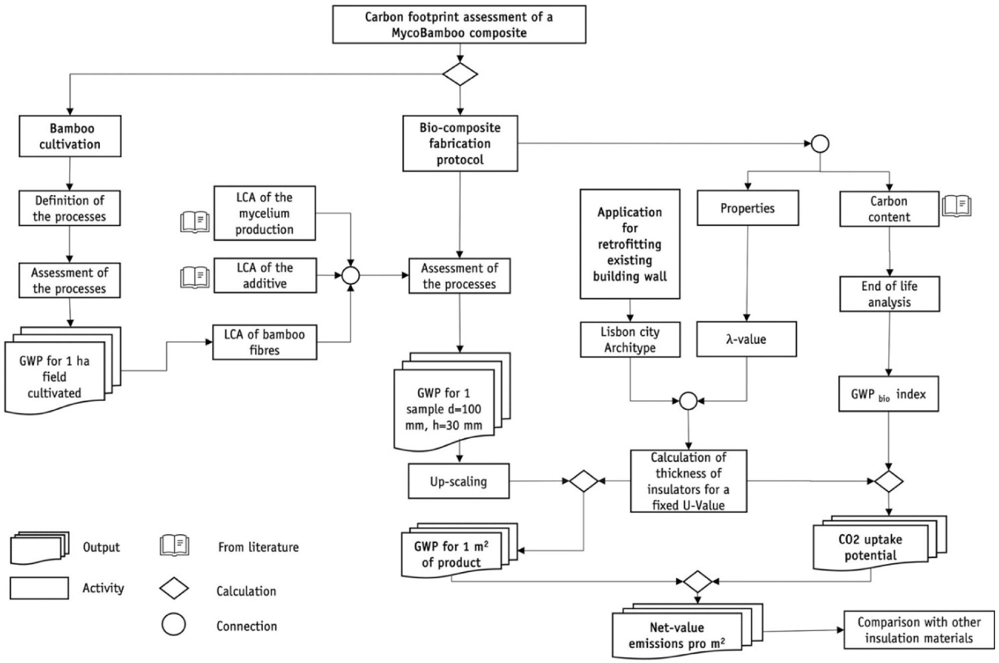
Schematic diagram of the performed LCA methodology. Image Credit: Carcassi, O.B. et al., Sustainability
Decarbonizing the construction industry is a complex and long-term process. A key strategy for meeting its emission targets is the use of sustainable, renewable materials and business practices to lower operational energy and neutralize embodied emissions. Research into greener, organic-based insulation materials is part of this strategy. In line with the aims of the circular economy model, valorizing waste and reducing reliance on non-renewable fossil fuels and materials is a key concern.
Utilizing Fast-Growing Biomass
Fast-growing biomass has been the focus of significant study in this area, due to the fact that it grows back within 1-5 years of harvesting, making it an abundant, endlessly renewable, and sustainable resource. Additionally, fast-growing biomass stores carbon significantly faster than slower-growing trees.
Bamboo has gained particular attention due to its faster growth than many other plants, and this natural material is characterized by high carbon content. The quality of bamboo waste from industrial processes and manufacturing sectors is consistent, but the benefits are reduced if the bamboo has to be transported over large distances. Bamboo possesses excellent hygrothermal properties due to its naturally porous structure.
Valorizing bamboo waste for insulation materials is advantageous from a circular economy perspective as it reduces the reliance on virgin, non-renewable resources and waste biomass that would otherwise be sent to landfills or burned. However, whilst they display good hygrothermal characteristics, key challenges still exist with properties such as fire resistance, biotic degradation rates, and dimensional stability.

Methodological approach for the comparative carbon footprint assessment of a 1 m2 renovated wall. Image Credit: Carcassi, O.B. et al., Sustainability
Mycelium-Bamboo Composite Insulation
Mycelium, the root structure and vegetative part of fungal organisms, has been widely explored in recent years from a commercial and research perspective for novel bio-composite materials. An emerging class of bio-composites is mycelium-based insulation materials. These mycelium composites are flame resistant and thermally stable, and possess significant reinforcement capabilities, creating a coherent material completely free of plastic.
Mycelium acts as a self-assembling glue that works on the principle of material growth as opposed to extraction. As such, these bio-composite materials can act as a novel alternative fabrication paradigm, significantly improving the properties of bamboo waste for applications such as insulation. Furthermore, they help valorize waste streams and reduce reliance on non-renewable fossil fuel resources, which fits neatly with the circular economy paradigm.
The Study
The research in Sustainability has investigated a novel bamboo and mycelium-based bio-composite for insulation purposes called MycoBamboo. Using bio-composite materials such as this not only valorize waste streams and reduce carbon emissions but also provide opportunities for sequestering carbon within buildings.
However, within life-cycle assessments, biogenic carbon accounting is a point of conflict, which is used to quantify the carbon storage potential of materials, products, and structures. Current assessments do not consider when emissions actually occur, which makes it impossible to consider bio-based material’s temporary carbon storage potential and delayed emissions. Due to this, dynamic life-cycle assessments are increasingly used.
The aims of the study are to provide a comprehensive assessment of MycoBamboo’s carbon footprint, analyzing each step and process in the production of this novel bio-composite insulation material. The authors have stated that current literature and research studies on the environmental impact and process efficiency of mycelium-based bio-composites are limited. This is despite their established potential for construction.

GWP of a renovated wall with six insulation alternatives and a storage period (S) of 60 years. The emissions of the existing masonry wall are shown in gray. The emissions of the production of the insulating materials are shown in blue. In green: the stored biogenic CO2. The red indicator represents the Net-GWP. Image Credit: Carcassi, O.B. et al., Sustainability
The authors have concluded that, as these bio-composites are a novel technology, a deep understanding of their ability to reduce the climate change impact of the construction industry over their life cycle is needed. Moreover, the authors demonstrated that when coupled with bamboo particles, the carbon stored in this fast-growing biomass contributes to reducing global warming potential using a dynamic life-cycle assessment which included biogenic carbon dioxide. Final net-global warming potential reduction values were observed to be positive.
For its use as a sustainable insulation material, the authors have stated that to make it competitive, a shift to renewable energy during the production phase is necessary, and identifying alternative low-energy deactivation modes is fundamental. The potential of MycoBamboo as an alternative insulation material for buildings was made clear in the study. Additionally, the authors identified future research directions including creating specific end-of-life assessments and addressing fire safety requirements for the materials.
Further Reading
Carcassi, O.B. et al. (2022) Carbon Footprint Assessment of a Novel Bio-Based Composite for Building Insulation [online] Sustainability 14(3) 1384 | mdpi.com. Available at: https://www.mdpi.com/2071-1050/14/3/1384/htm
Disclaimer: The views expressed here are those of the author expressed in their private capacity and do not necessarily represent the views of AZoM.com Limited T/A AZoNetwork the owner and operator of this website. This disclaimer forms part of the Terms and conditions of use of this website.